Hello 香港

 找回密码
 立即注册
搜索
热搜: 活动 交友 discuz
查看: 4083|回复: 3

周杰伦演唱会香港站倒计时!

[复制链接]
发表于 2023-5-4 11:25:10 来自手机 | 显示全部楼层 |阅读模式

周杰伦2023演唱会已确定场次

香港:2023年5月5.6.7.10.11.13.14日(7场)

周杰伦香港演唱会倒计时!座位和舞台基本铺设和搭建完毕。连开7场动员人数超15万,不论是单场动员人次还是总人次均刷新此场地纪录。周杰伦已经到达香港准备彩排!

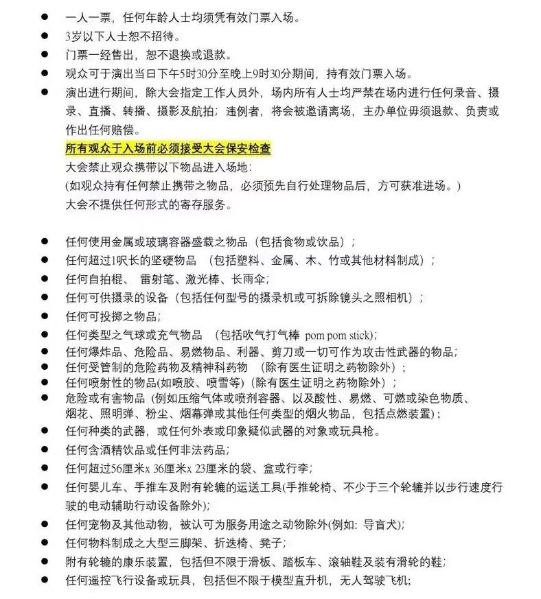
主办方向外公布看演唱会进场攻略,提醒歌迷们五大事项:

1. 准时7:15pm开场,5:30pm开放予公众入场,为免交通挤塞,敬请预早时间到达。

2. 大会备有萤光棒免费给观众使用,观众不必购买亦无须自备,萤光头饰一率禁止佩戴,大型灯牌,横幅、行李、摄录机等亦不能带进场,免阻碍其他观众视线。

3. 仍未换票的朋友,演唱会现场不设自助取票机,港岛区最近的自助取票机位于天后,九龙的位于尖沙咀,仍未进行自助取票朋友,记得提早办好,免到场后不能进入。

4. 进场观众一律不能带雨伞,如有风雨,大会会派发雨衣给大家。

5. 乘坐公共交通到场朋友,乘坐地铁最近是金钟站A出口,行8分钟;香港站A2出口,步行约10分钟。

叱咤乐坛多年的周董,演唱的《青花瓷》、《听妈妈的话》、《稻香》等歌曲脍炙人口,睽违6年才推出的新专辑《最伟大的作品》,更拿下「2022全球十大专辑销量榜」冠军。

回复

使用道具 举报

发表于 2023-5-4 11:25:40 | 显示全部楼层
抢不到票呀家人们
回复

使用道具 举报

发表于 2023-5-4 11:25:51 | 显示全部楼层
大家都抢到票了吗
回复

使用道具 举报

发表于 2023-5-4 11:26:11 | 显示全部楼层
期待,好激动我抢到了
回复

使用道具 举报

您需要登录后才可以回帖 登录 | 立即注册

本版积分规则

Archiver|手机版|小黑屋|Hello 香港 ( 粤ICP备2020129818号 )|Sitemap

GMT+8, 2026-3-25 05:02 , Processed in 0.012173 second(s), 10 queries , MemCache On.

Powered by Discuz! X3.4

© 2026 红盛集团(深圳)有限公司

快速回复 返回顶部 返回列表